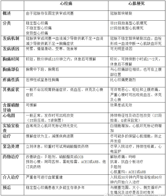
心绞痛和心肌梗塞的区别
心绞痛和心肌梗塞的区别是每年临床执业医师考试的重点内容,青年人网小编为大家整理搜集了关于“临床执业医师辅导:心绞痛和心肌梗塞的区别”文章,希望可以帮助到各位朋友们!

- 免费试听
- 网络课
- 直播课
配套图书
红宝书/张博士医考红宝书系列2023新版

学习中心
手机学习





