26年实践技能考试方案
一、考试时间

二、实践技能方案
考生持《医师资格考试实践技能考试准考证》应考,并根据准考证上所注携带必需物品(如本人有效身份证、工作服、医用口罩、医用帽子等)和着装要求(公共卫生类的考生请勿穿裙装和高跟鞋参加考试)。考试基地设候考区域,考生在候考区域等待考试,等待考试过程中不得外出,不得使用任何通讯工具。考试基地设考试引导员,负责引导考生进入每个考站。
医师资格实践技能考试总分为100分,60分合格。
临床类别
第一考站:
(1)考试内容:临床思维能力。
(2)考试方法:试题计算机呈现,考生计算机作答和纸笔作答
第二考站:
(1)考试内容:体格检查。
(2)考试方法:考生在标准体检者身体(直肠指检和乳房检查在医用模具)上进行检查。
第三考站:
(1)考试内容:基本操作。
(2)考试方式:考生在医用模拟人/考试助手或医用模具上进行操作。

中医、中西医类别
第一考站:
1、考试内容:病(例)案分析
2、考试方法:试题计算机呈现,纸笔作答。
第二考站:
1、考试内容:中医操作、病史采集。
2、考试方法:中医操作在体检者身上或在医学教学模拟人或医用模块等设备上进行操作,病史采集采用现场口试。
第三考站:
1、考试内容:体格检查、西医操作、西医临床答辩。
2、考试方法:体格检查、西医操作在体检者身上或在医学教学模拟人或医用模块等设备上进行操作,西医临床答辩采用现场口试。

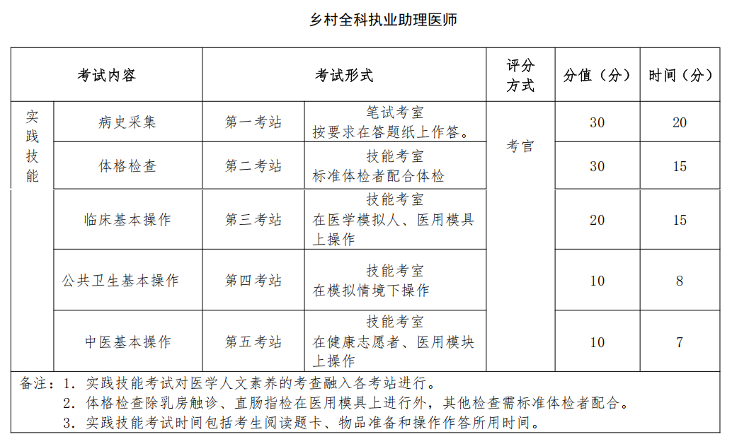
乡村全科助理类别
第一考站:
(1)考试内容:病史采集。
(2)考试方法:按要求在答题纸上作答。
第二考站:
(1)考试内容:体格检查。
(2)考试方法:在男性标准体检者、女性胸部模具或肛诊模具上操作,按要求回答问题。
第三考站:
(1)考试内容:临床基本操作。
(2)考试方式:在医用模拟人或医用模具等设备上操作,按要求回答问题。
第四考站:
(1)考试内容:公共卫生基本操作。
(2)考试方式:在模拟情境下操作,按要求回答问题。
第五考站:
(1)考试内容:中医基本操作。
(2)考试方式:在多用途医疗模拟人/健康志愿者或医用模块等设备上操作,按要求回答问题。

口腔类别
第一考站:
(1)考试内容:口腔检查。
(2)考试方法:考生进行洗手和戴手套操作。采用考生互检进行黏膜消毒、一般检查、特殊检查,并记录检查结果。由考官评分。
第二考站:
(1)考试内容:口腔疾病防治技术。
(2)考试方法:考生对仿头模内牙列模型或在模具上进行操作,或者考生间相互操作。由考官评分。
第三考站:
(1)考试内容:急救技术。
(2)考试方法:考生对医学模拟人进行操作及考生互检。由考官评分。
第四考站:
(1)考试内容:病史采集病例分析。
(2)考试方法:计算机呈现试题,考生口述作答。由考官评分。

公共卫生类别
第一考站:
(1)考试内容:临床基本操作技能。
(2)考试方法:采用考生随机抽取试题、在医学教学模拟人或医用模型等设备或在标准体检者身上操作的方式进行考试,考生需完成 3-4 项临床基本操作。
第二考站:
(1)考试内容:疾病防控基本技能
(2)考试方法:采用考生随机抽取试题,根据所抽取到的案例和提出的问题口试作答,按照要求选择相关物品进行操作。
第三考站:
(1)考试内容:公共卫生基本技能
(2)考试方法:采用考生随机抽取试题,根据所抽取到的案例和提出的问题口试作答,按照要求选择相关物品进行操作。

根据您的考试类别,请点击下方专属听课链接进行学习:
医师资格考试 01 临床 02 中医/中西医 03 口腔 卫生资格考试 04 西医主治 05 中医/中西医主治 06 口腔主治




07 护士(师) 08 (中)药学职称 执业药师


- 免费试听
- 网络课
- 直播课
红宝书/张博士医考红宝书系列2023新版

学习中心
手机学习





