【考前必看】卫生资格考前还要准备这些?(附:考前注意事项)
卫生资格考生迎考小贴士

01
部分地区要求考前签订考试责任承诺书

02
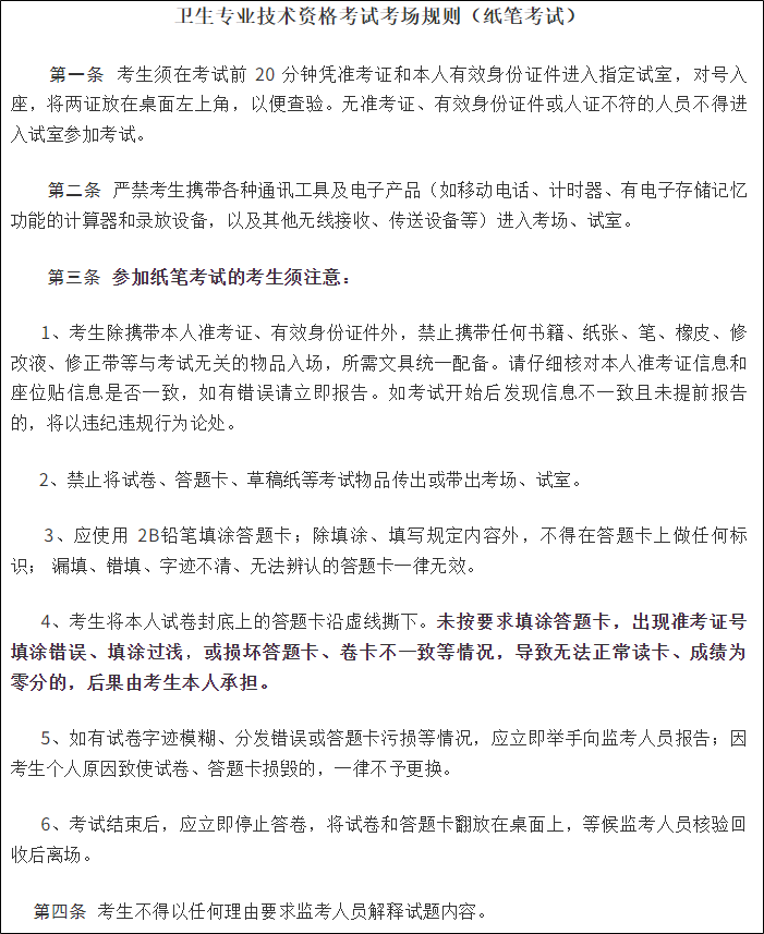
了解考场规则,不要携带违规物品进考场
上下滑动查看内容






03
仔细阅读考点要求,准备临考必备考点
部分地区除了要求考试责任承诺书外,还有一些考点官方发布了温馨提示,比如:路线指引、马拉松赛事提醒、食宿安排提醒等;
考前必须要了解的几件事



01
拿到试卷后,请先检查试卷的完整性

02
认真阅读封面背页“诚信考试承诺书”内容

03
答题卡在试卷封底页,请仔细查看答题卡是否存在破损

04
沿封底页右侧裁切线小心撕下答题卡,注意切勿损毁


05
阅读完“诚信考试承诺书”后,在答题卡相应位置(红框处)签字确认

根据您的考试类别,请点击下方专属听课链接进行学习:
医师资格考试 01 临床 02 中医/中西医 03 口腔 卫生资格考试 04 西医主治 05 中医/中西医主治 06 口腔主治




07 护士(师) 08 (中)药学职称 执业药师


- 免费试听
- 网络课
- 直播课
配套图书
红宝书/张博士医考红宝书系列2023新版

学习中心
手机学习





