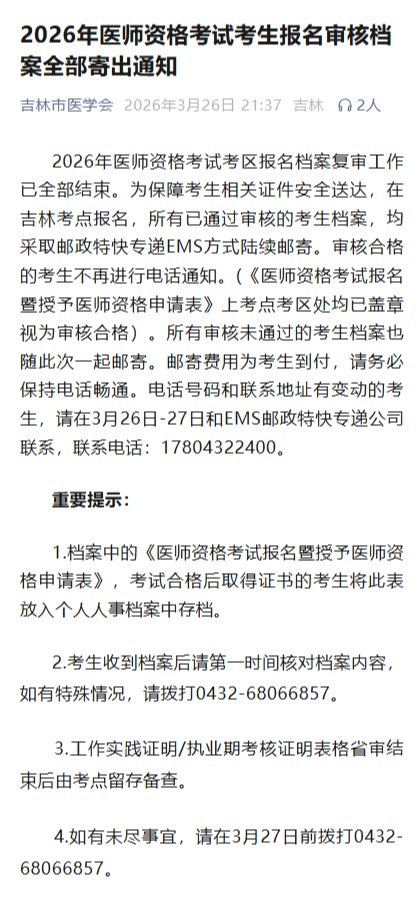
【官方发布】报名审核档案已全部寄出,请各位考生留意

根据您的考试类别,请点击下方专属听课链接进行学习:??
医师资格考试 01 临床 02 中医/中西医 03 口腔 卫生资格考试 04 西医主治 05 中医/中西医主治 06 口腔主治





07 护士(师) 08 (中)药学职称 执业药师 课程时间:2026年4月4日—4月9日(共6天) 详情咨询:全国各地分校或拨打免费客服电话 抓住机会,提升技能,成就未来! 2026年张博士中医/中西医技能特训营 通关班、进阶班、至尊班、家教班学员可免费参加 详情请咨询服务热线400 650 1111或全国各分校老师

课程教材:2026版《张博士医考红宝书临床实践技能》
上课地点:张博士医考许昌教学基地
上课费用:2000元班(不过不退费)。
通关班、进阶班、至尊班、家教班学员可免费参加
核心讲师亲授,强化技能操作
学习时间:
中医:3月26日-29日
中西医:3月28日-31日
学习地点:张博士医考许昌教学基地

- 免费试听
- 网络课
- 直播课
配套图书
红宝书/张博士医考红宝书系列2023新版

学习中心
手机学习





